AI RaaS
我们坚持以结果为导向,
印证营销领域的那句经典名言:
"客户买的不是锤子和钉子,而是墙上的那个洞。"

AI流量入口已变:企业为何必须立刻布局GEO?
在AI时代,流量入口正在发生根本性迁移——用户不再只是“搜索关键词”,而是直接向AI提问:“哪家产品...
2025-12-19

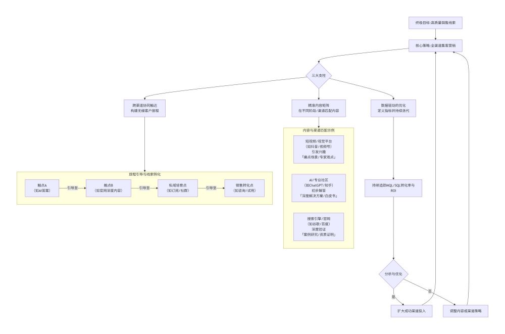
B2B网站客户触点关键点解析
在当今数字化营销环境中,B2B网站的角色已经远远超越了简单的“在线宣传册”。它应当是一个集品牌塑造、...
2025-12-19

当客户旅程不再线性:B2B企业应对碎片化流量的线索策略升级
在目前搜索引擎、AI平台、短视频、社媒、内容社区等多渠道并存且不断变化的流量生态下,B2B企业获取线...
2025-12-18

B2B企业应对流量转型策略|重构B2B流量入口:构建“搜索 + AI + 短视频”三位一体的认知获取体系
在AI与短视频重塑信息分发逻辑的今天,B2B买家的认知路径正经历一场静默却深刻的革命。 过去,他们通...
2025-12-18

AI如何重构B2B客户旅程:从离散人工触点到全域智能协同
在数字化浪潮的推动下,B2B营销正经历一场由人工智能(AI)驱动的深刻变革。曾经依赖销售代表、电话沟...
2025-12-18

当工程师问AI“伺服电机怎么选”,你的品牌还在靠展会获客吗?工业自动化零部件行业的客户触点迁移与GEO突围
过去十年,工业自动化零部件企业的获客路径高度依赖传统触点:行业展会、经销商拜访、技术目录邮寄、线下研...
2025-12-18

ToB企业落地GEO的五大关键建议
GEO不是“换个AI写文章”,而是让企业知识在AI搜索生态中被理解、信任、推荐。对ToB企业而言,专...
2025-12-16

AI搜索时代对企业团队有何要求?
AI搜索时代的到来,不仅改变了用户获取信息的方式,也对企业团队的能力结构、协作模式和战略思维提出了全...
2025-12-16
智云链盟

智云链盟
你好,欢迎来到智云链盟,有什么可以帮您




