推荐营销:策略、实施与关键考量
一、什么是推荐营销?
推荐营销(Referral Marketing)是一种以客户信任为基础、通过现有用户主动或引导性地向他人推荐产品或服务,从而获取新客户的策略性营销方式。其核心在于利用“社会证明”(Social Proof)——当潜在客户在决策过程中看到他人(尤其是熟人或意见领袖)对某品牌给予正面评价时,更容易产生信任并采取购买行为。
与自然发生的口碑营销(Word-of-Mouth Marketing)不同,推荐营销更具策略性和主动性。企业通过设计激励机制、简化分 享流程、提供专属权益等方式,系统性地激发和放大用户的推荐意愿,将自发的好评转化为可衡量、可扩展的增长渠道。
从心理学角度看,推荐营销同时融合了信任传递与互惠原则:用户因信任品牌而愿意推荐;若推荐后获得奖励,则进一步强化其参与动机,形成良性循环。这种“客户推荐—新客转化—双向获益”的模式,已成为SaaS、电商、金融科技等多个行业高效获客的重要手段。
二、如何有效激励用户参与推荐?
根据Software Advice的研究,78%的B2B营销人员认为推荐营销能带来高质量线索,60%表示其能显著提升线索数量。要激发用户主动推荐,关键在于设计有吸引力且可持续的激励机制。以下是四种行之有效的策略:
1. 设计高价值的奖励机制
提供对用户真正有意义的回报,如折扣、免费试用期、积分或产品高级功能使用权。例如,Zoom推出的“Zoom for Friends”计划,通过赠送额外会议时长和高级功能,有效激励现有用户邀请新用户。
2. 赋予排他性访问权限
为推荐者开放新产品、新功能或限量服务的优先体验权。这种“专属感”不仅提升用户身份认同,也增强其参与推荐的内在动力。
3. 构建长期忠诚度计划
将推荐行为纳入整体客户忠诚体系,通过累积积分、等级晋升或会员特权,鼓励持续参与,而非一次性推荐。
4. 引入游戏化元素
通过徽章、排行榜、挑战任务等互动机制,让推荐过程变得有趣且具成就感。例如,TikTok通过虚拟奖励和社交挑战,将用户推荐转化为一场轻量级的社交竞赛,极大提升了参与率。
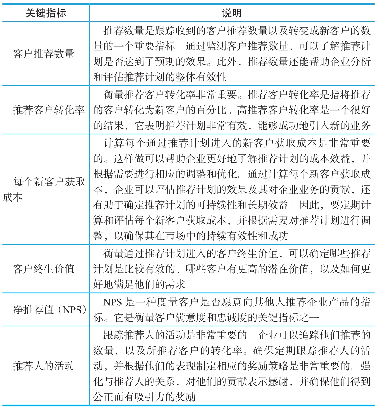
三、衡量推荐营销成效的关键指标

成功的推荐营销不仅要看“有多少人参与”,更要评估“带来了多少价值”。企业应围绕业务目标设定以下核心指标:
- 推荐率(Referral Rate):参与推荐的用户占总用户的比例
- 转化率(Conversion Rate):被推荐用户中完成注册或购买的比例
- 客户获取成本(CAC):通过推荐渠道获取单个客户的平均成本
- 生命周期价值(LTV):推荐客户在整个使用周期内带来的收入
- 净推荐值(NPS):衡量用户推荐意愿的前置指标
通过这些指标的综合分析,企业可判断推荐计划是否真正驱动了高质量增长。
四、创建高效推荐计划的六大关键步骤

1. 明确业务目标
是提升销量、扩大用户基数,还是增强品牌信任?目标需具体、可量化,并与推荐指标挂钩(如“Q1通过推荐新增1,000名付费用户”)。
2. 深入理解目标受众
分析现有高价值用户的行为特征、社交习惯与激励偏好,确保推荐机制与其需求高度契合。
3. 设计有价值的激励方案
奖励需具备吸引力、即时性和公平性。避免“鸡肋式”福利,确保用户感知到真实价值。
4. 极简推荐流程
一键分 享、专属链接、扫码推荐等设计应尽可能降低操作门槛。复杂流程是用户流失的第一杀手。
5. 多渠道协同推广
在官网、APP、邮件、社交媒体等触点全面部署推荐入口,并通过内容营销持续教育用户“如何推荐”及“为何值得推荐”。
6. 持续监测与优化
定期复盘数据表现,识别瓶颈环节(如高点击低转化),快速迭代奖励机制、话术或技术实现。
五、推荐营销中应规避的三大误区
误区一:过度依赖物质激励
高额返现或赠品虽能短期刺激参与,但易吸引“薅羊毛”用户,损害利润与品牌调性。应平衡情感激励(如帮助朋友的满足感)与物质回报,聚焦长期价值用户。
误区二:推荐流程过于复杂
要求填写过多信息、多步跳转或验证繁琐,会大幅降低完成率。理想状态是:3秒内完成分 享。
误区三:忽视后续跟进与反馈
成功推荐后,若未及时通知推荐人奖励到账、未有效承接被推荐用户,将严重削弱信任与复推意愿。务必建立闭环机制:推荐 → 转化 → 奖励发放 → 感谢反馈。
结语
推荐营销的本质,是将客户从“使用者”转变为“品牌共建者”。它不依赖广告轰炸,而是借力于人与人之间最原始也最强大的信任纽带。在注意力稀缺、获客成本高企的今天,一个设计精良的推荐计划,不仅能以更低的成本获取高忠诚度客户,更能构建起品牌自传播的飞轮效应。
信任,是最好的广告;满意,是最强的推荐。





